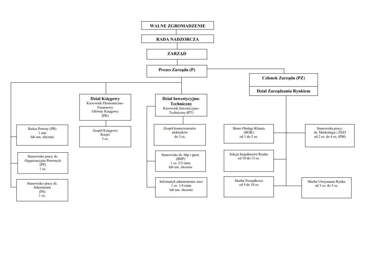
Organizacja Spółki
Rada Nadzorcza
- Paweł Pikula – Przewodniczący Rady Nadzorczej
- Grażyna Maria Kiełek – Wiceprzewodnicząca Rady Nadzorczej
- Renata Antoszek – Sekretarz Rady Nadzorczej
- Stanisław Jagiełło – Członek Rady Nadzorczej
- Marek Paweł Mirosław – Członek Rady Nadzorczej
- Paweł Stefan Wójcik – Członek Rady Nadzorczej
Zarząd
- Krzysztof Urbaś – Prezes Zarządu
- Michał Tarnowski – Członek Zarządu
